首页
医院概况
新闻中心
疾病控制
性病
艾滋病
专家介绍
科室设置
特色医疗
百胜门诊
检验科
社防科
办公室
财务科
党建园地
党支部工作
工会工作
院务公开
下载中心
就医指南
电话咨询
本院地址
交通指南
医生值班
医学面容治疗室排班
就诊流程
本站搜索
您所在的位置:
首页
>
通知公告
>正文
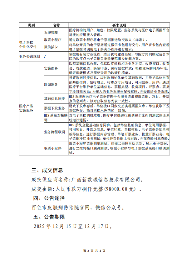
百色市皮肤病防治院关于电子票据管理系统项目成交公告
来源:百色市皮肤病防治院 日期:2025-12-15 人气:
加入收藏
评论:
我要评论(
)
上一篇:
百色市皮肤病防治院关于电子票据管理系统签名服务器及硬件服务器
下一篇:
百色市皮肤病防治院关于开展房屋安全鉴定服务项目成交公告
相关阅读
·
百色市皮肤病防治院关于 HIS 系统硬件:增设
·
百色市皮肤病防治院关于 HIS 系统软件模块
·
百色市皮肤病防治院关于开展房屋安全鉴定服
·
百色市皮肤病防治院关于电子票据管理系统项
·
百色市皮肤病防治院关于电子票据管理系统签
·
百色市皮肤病防治院关于门头及内部标识设计
·
百色市皮肤病防治院关于网络搭建与设备采购
·
百色市皮肤病防治院关于 HIS 系统软件模块
·
百色市皮肤病防治院关于 HIS 系统硬件增设
·
百色市皮肤病防治院关于电子票据管理系统签
·
百色市皮肤病防治院关于电子票据管理系统项
·
百色市皮肤病防治院关于开展房屋安全鉴定服
·
百色市皮肤病防治院关于门头及内部标识设计
·
百色市皮肤病防治院关于修缮(含水电、装修)
·
百色市皮肤病防治院关于修缮(含水电、装修)设
·
百色市皮肤病防治院关于门头及内部标识设计
最新更新
百色市皮肤病防治院关于 HIS
百色市皮肤病防治院关于 HIS
百色市皮肤病防治院关于开展
百色市皮肤病防治院关于电子
百色市皮肤病防治院关于电子
百色市皮肤病防治院关于门头
百色市皮肤病防治院关于网络
百色市皮肤病防治院关于 HIS
百色市皮肤病防治院关于 HIS
百色市皮肤病防治院关于电子
图片新闻
百色市皮肤病防
百色市皮肤病防
百色市皮肤病防
百色市皮肤病防
热点排行
2015年春节期间我院门诊部开
百色市皮肤病防治院关于百胜
市皮防院:清明、三月三放假通
2018年6月1日起我院修改上班
百色市皮肤病防治院关于国庆
百色市皮肤病防治院关于就诊
百色市皮肤病防治院2021年春
百色市皮肤病防治院关于就诊
百色市皮肤病防治院:三月三、
市皮防院——“端午节”我们