首页
医院概况
新闻中心
疾病控制
性病
艾滋病
专家介绍
科室设置
特色医疗
百胜门诊
检验科
社防科
办公室
财务科
党建园地
党支部工作
工会工作
院务公开
下载中心
就医指南
电话咨询
本院地址
交通指南
医生值班
医学面容治疗室排班
就诊流程
本站搜索
您所在的位置:
首页
>
通知公告
>正文
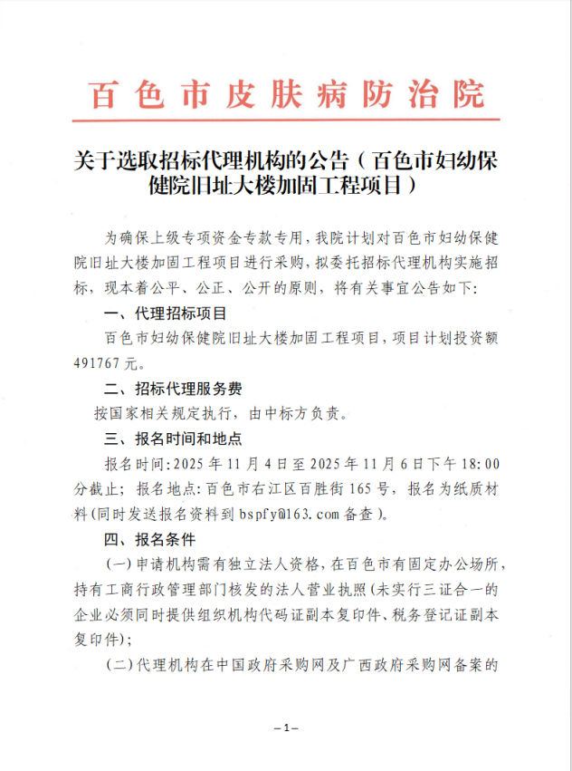
百色市皮肤病防治院关于选取招标代理机构的公告(百色市妇幼保健院旧址大楼加固工程项目)
来源:百色市皮肤病防治院 日期:2025-11-04 人气:
加入收藏
评论:
我要评论(
)
上一篇:
劳动节期间我们不放假!
下一篇:
百色市皮肤病防治院询价函
相关阅读
·
百色市皮肤病防治院关于检验科室内装修项目
·
百色市皮肤病防治院关于污水处理系统项目市
·
百色市皮肤病防治院关于 HIS 系统硬件:增设
·
百色市皮肤病防治院关于 HIS 系统软件模块
·
百色市皮肤病防治院关于开展房屋安全鉴定服
·
百色市皮肤病防治院关于电子票据管理系统项
·
百色市皮肤病防治院关于电子票据管理系统签
·
百色市皮肤病防治院关于门头及内部标识设计
·
百色市皮肤病防治院关于网络搭建与设备采购
·
百色市皮肤病防治院关于 HIS 系统软件模块
·
百色市皮肤病防治院关于 HIS 系统硬件增设
·
百色市皮肤病防治院关于电子票据管理系统签
·
百色市皮肤病防治院关于电子票据管理系统项
·
百色市皮肤病防治院关于开展房屋安全鉴定服
·
百色市皮肤病防治院关于门头及内部标识设计
·
百色市皮肤病防治院关于修缮(含水电、装修)
最新更新
百色市皮肤病防治院关于检验
百色市皮肤病防治院关于污水
百色市皮肤病防治院关于 HIS
百色市皮肤病防治院关于 HIS
百色市皮肤病防治院关于开展
百色市皮肤病防治院关于电子
百色市皮肤病防治院关于电子
百色市皮肤病防治院关于门头
百色市皮肤病防治院关于网络
百色市皮肤病防治院关于 HIS
图片新闻
百色市皮肤病防
百色市皮肤病防
百色市皮肤病防
百色市皮肤病防
热点排行
2015年春节期间我院门诊部开
百色市皮肤病防治院关于百胜
市皮防院:清明、三月三放假通
2018年6月1日起我院修改上班
百色市皮肤病防治院关于国庆
百色市皮肤病防治院关于就诊
百色市皮肤病防治院2021年春
百色市皮肤病防治院关于就诊
百色市皮肤病防治院:三月三、
市皮防院——“端午节”我们